Capitalizing on China’s Organic Boom: Certification, Trends, and Opportunities
China’s organic product industry is rapidly growing, with sales reaching US$14 billion in 2023, making it the third-largest market globally. The Chinese government is actively promoting this sector through regulations and initiatives to meet sustainable development goals and rising consumer demand for high-quality products. Understanding the certification process and key trends in this industry is crucial for stakeholders looking to capitalize on its lucrative opportunities.
China’s organic product industry is experiencing robust and rapid growth, with total sales reaching US$14 billion in 2023, making it the third-largest organic product consumption market globally.
The Chinese government is actively promoting the organic sector to meet sustainable development goals and rising consumer demand for high-quality food and products. The Ministry of Ecology and Environment (MEE) has introduced regulations on constructing and managing national organic food production bases to standardize the development process. This initiative aims to enhance the supply capacity of green and organic products, driving high-quality growth in the organic industry.
The 14th Five-Year Plan for National Economic and Social Development and the accompanying long-term objectives for 2035 emphasize the need to implement a sustainable development strategy and promote a comprehensive green transformation of economic and social systems. National organic food production bases are integral to this strategy, fostering green agricultural development by converting local natural resources into economic, ecological, and social value.
In September 2024, the State Administration for Market Regulation (SAMR) released the China Organic Product Certification and Organic Industry Development (2024) report (hereafter, “the report”). The report highlights that organic product sales in China surpassed RMB 100 billion (US$13.8 billion) for the first time, marking a 61 percent increase compared to 2018. Over the past five years, sales have grown at an average annual rate of nine percent, further solidifying China’s position as one of the world’s leading organic consumption markets.
As China’s organic product market continues its rapid expansion, understanding the certification process for organic producers, processors, and handlers will be crucial for future growth. This article will outline the steps required for organic certification and explore key trends shaping the industry’s future.
What is organic product certification in China?
The China Organic Product Certification program is a government initiative governed by the National Standard GB/T19630-2019, issued by the SAMR. This standard outlines requirements for the production, processing, labeling, and management of organic products. It is designed to regulate the production and trade of organic goods for the Chinese market and applies to both domestically produced and imported products. The current version of the standard, originally published in December 2011, was updated on August 30, 2019, and became effective on January 1, 2020.
Why is organic production important?
Organic agriculture is a fast-growing industry in China. With people’s living standards improving and rising consumer demand for high-quality food and goods, organic agriculture has emerged as one of China’s fastest-growing industries. Organic products, requiring additional investments in production processes and higher care standards, typically command premium prices in the market. Obtaining organic product certification not only increases profitability for producers and handlers but also elevates their market competitiveness.
Beyond price premiums, certified organic products enjoy broader access to national and international markets. China, currently the third-largest organic product consumption market globally, offers a dynamic and rapidly expanding consumer base. This growth provides an incentive for more producers and handlers to transition their operations to organic standards, capitalizing on the sector’s lucrative opportunities.
China’s organic production sector is well-established and continues to expand. In 2023, the country’s total area dedicated to organic farming and planting reached 40,000 square kilometers, ranking fourth globally. To date, China has issued around 30,000 organic product certifications. In 2023, a total of 4.99 billion of organic product marks were issued, underscoring the industry’s robust development and the growing supply base.
Organic product certification process in China
Certification bodies
To apply for China Organic Product Certification, companies or individuals must submit their applications through certification bodies approved by the China National Certification and Accreditation Administration (CNCA). Reputable certification bodies such as the China Organic Food Certification Center (COFCC), China Quality Certification Center (CQC), China Green Certification (Beijing) Center (CGC), etc. As of June 2022, there are 104 authorized certification bodies qualified to process applications domestically.
Who needs certification
Under the Regulatory Measures on the Administration of Organic Product Certification, any company or individual engaged in organic production, processing, import, or sales activities within China must obtain the China Organic Product Certification. Participants in the certification process are categorized as follows:
- Organic product producer entities or individuals involved in producing organic plant, animal, or microbial products seeking certification and authorization to use the China Organic Certification Mark
- Organic product processor – entities or individuals processing organic food, feed, or textile products, aiming for certification and mark usage
- Organic product trader – entities or individuals responsible for transporting, storing, packaging, or selling organic products, seeking certification and mark authorization
- Organic product seller -entities or individuals distributing organic products through wholesale, direct sales, exhibitions, consignment, or retail channels, requiring certification to use the mark
Eligible product
On December 23, 2022, the CNCA published the latest Organic Product Certification Catalog (hereafter, “the catalog”). Only products listed in the catalog are eligible for certification.
| China Organic Product Certification Catalog | ||
| Production | Plant-Based and Edible Fungi (Including Wild Collection) | Crops |
| Vegetables | ||
| Edible Fungi and Horticultural Crops | ||
| Fruits | ||
| Nuts, Oilseeds, Spices (Aromatic Plants), and Beverage Crops | ||
| Legumes, Oilseeds, and Tubers | ||
| Seasonings and Spices | ||
| Cotton, Hemp, and Sugar | ||
| Grasses | ||
| Other Textile Plants | ||
| Wild Collection | ||
| Traditional Chinese Medicinal Plants | ||
| Animal and Poultry | Livestock | |
| Poultry | ||
| Other Animal Husbandry | ||
| Aquatic Products | Aquatic Products (Including Fishing) | |
| Processing | Processed Food | Grain Products |
| Meat and Meat Products | ||
| Edible Oils, Fats, and Their Products | ||
| Condiments | ||
| Dairy Products | ||
| Beverages | ||
| Frozen Beverages | ||
| Convenience Food | ||
| Biscuits | ||
| Canned Foods | ||
| Frozen Foods | ||
| Potato and Puffed Foods | ||
| Confectionery | ||
| Tea and Related Products | ||
| Alcoholic Beverages | ||
| Vegetable Products | ||
| Fruit Products | ||
| Roasted Seeds and Nuts | ||
| Egg Products | ||
| Cocoa and Roasted Coffee Products | ||
| Sugar | ||
| Aquatic Products | ||
| Starch and Starch Products | ||
| Pastry | ||
| Soy Products | ||
| Infant Formula Foods | ||
| Special Dietary Foods | ||
| Other Foods | ||
| Traditional Chinese Medicine Processing | Processed Traditional Chinese Medicinal Materials | |
| Feed | Animal Feed | |
| Textile | Natural Fibers and Their Products | |
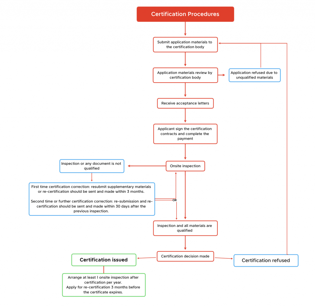
Certification procedures
While specific application steps may vary across certification bodies, the general process typically includes:
The onsite inspection is a critical stage requiring special attention. As mandated by GB/T 19630-2019, certification bodies must conduct at least one annual onsite inspection. Additionally, unannounced inspections may occur based on risk assessments.
Standards and requirements
The updated Organic Product Standard GB/T 19630-2019 includes seven sections and eight normative appendices. Each section provides detailed information on requirements for organic products and the standards to follow during the management process. The appendices list permitted inputs, food additives, flavoring agents, and other ingredients used in food processing for organic products. Key points include:
Organic production: Organic production cannot use genetically engineered organisms or their products, chemically synthesized pesticides, fertilizers, growth regulators, feed additives, or other substances. It follows natural laws and ecological principles, coordinating a balance between planting and aquaculture to maintain a stable and continuous production system.
- Management: The organic production management system must be established and implemented in accordance with the GB/T 19630-2019 standard. Producers, processors, and handlers must hold legal land use rights and business certificates. The management system documentation must include internal inspections, resource management, traceability systems, product recall procedures, location maps of production and handling sites, management manuals, standard operating procedures (SOPs), and records.
- Conversion period (sections 4.2 and 4.3): Converting from conventional farming to organic farming typically takes 24 to 36 months for annual and perennial plants, respectively. Transitioning to organic animal farming requires 6 to 12 months, depending on the type and other criteria outlined in Section 4.3.
Organic processing: Organic processing must primarily use organic ingredients, avoid genetically engineered organisms and their derivatives, minimize the use of chemically synthesized additives, processing aids, and dyes, and aim to preserve the product’s nutrients and original attributes.
- Raw Materials and Ingredients: At least 95 percent of the final product’s weight or volume must consist of organic ingredients. Water and salt used as ingredients must meet GB 5749 (hygienic standard for drinking water) and GB 2721 (national food safety standard for edible salt) requirements but are not counted as organic ingredients.
- Additives and Aids: Permitted food additives, processing aids, and other inputs are listed in Appendix E, and their quality must comply with GB 2760 (national food safety standard for food additives).
Market growth and government initiatives
China’s organic farmland area has shown steady growth, positioning the country as the fourth-largest organic farming nation globally.
Domestically, the sales of organic products reached US$13.4 billion, while exports totaled US$650 million, resulting in a combined market value of US$14 billion. Despite China’s relatively large organic farmland area, which ranks high globally, it still represents only about 0.5 percent of the total agricultural land in the country. This suggests substantial opportunities for expansion, particularly in converting conventional farmlands into organic farms, as well as enhancing organic animal products.
In terms of exports, the Netherlands stands as China’s largest trading partner, with trade valued at US$150 million, or 26 percent of China’s organic product export trade. According to the Research Institute of Organic Agriculture (FiBL), Denmark holds the largest organic food market share globally at 12 percent, while China’s share remains under two percent. These figures highlight the significant potential for growth in both China’s organic farmland and its market share in the global organic food sector.
To support and incentivize the growth of the organic product market, the General Office of the State Council announced the Opinions on Further Unleashing Consumption Potential and Promoting Sustained Recovery of Consumption in 2022 (Document No. 9 [2022]). This policy aims to boost the adoption of green organic food and agricultural products, raise public awareness of conservation, and encourage a moderate, green, and low-carbon lifestyle, which aligns with the growing consumer preference for sustainability.
Mutual recognition of China’s organic product certification abroad
China is making significant progress in establishing mutual recognition of its organic product certification system with key international partners, aiming to enhance its global reputation in organic product standards.
In October 2024, China signed agreements with Australia and New Zealand to streamline mutual recognition of organic certifications, with plans to facilitate trade under a “one certificate, two countries” principle. Earlier in September, a similar memorandum was signed with Denmark, outlining cooperative goals through 2028, including practical organic agriculture projects. These arrangements align with China’s broader efforts to enhance the credibility of its quality certification standards on the international stage.
The agreements not only promote trade but also enable a strategic exchange of regulatory standards, certification practices, and enforcement mechanisms. For instance, China and New Zealand’s upgraded Mutual Recognition Arrangement (MRA) builds on existing trust and adds provisions for bulk organic raw material certification. These developments are expected to ease trade flows while addressing specific market needs for organic products.
China’s pursuit of mutual recognition agreements for organic certification is also conducive to rebuild consumer trust in the country’s food safety. By aligning its organic standards with internationally recognized benchmarks, China hopes to signal to consumers that food produced under its organic label is credible and safe.
Future trends
Sustainable growth
The shift toward organic production and processing offers long-term benefits for the environment, soil health, and consumer well-being by eliminating the use of synthetic fertilizers, pesticides, antibiotics, and genetically modified organisms. As sustainability continues to gain global prominence, organic farming in China presents a promising growth sector in both domestic and international markets. Given the increasing demand for organic products, especially in the face of rising health awareness, there is a clear investment opportunity in scaling up organic farmland and processing technologies to meet this demand.
Diary
Among organic products, sterilized milk has seen the highest number of certifications, with 3.75 billion marks, followed by pasteurized milk (130 million marks) and white liquor (70 million marks). Dairy products, particularly milk, play an essential role in daily nutrition, which further drives their potential for growth. Companies specializing in milk processing or storage technologies have significant opportunities to capitalize on the increasing demand for high-quality organic milk. With higher consumer expectations for nutrition and food safety, the organic dairy sector is poised for substantial expansion.
Technologies
Advancements in technology play a critical role in meeting the growing demand for organic products in China. Technologies that improve the efficiency and sustainability of organic farming—such as precision farming tools, organic pest control systems, and advanced soil health management solutions—are becoming increasingly essential. Additionally, innovations in the dairy industry, including improvements in milk storage, processing techniques, and product safety standards, will drive the growth of organic dairy products. Companies that invest in cutting-edge technologies for organic farming and dairy production will be well-positioned to capitalize on this expanding market. The integration of digital tools for traceability and supply chain management will further enhance consumer trust in the authenticity and quality of organic products, creating new opportunities for businesses in this sector.
About Us
China Briefing is one of five regional Asia Briefing publications, supported by Dezan Shira & Associates. For a complimentary subscription to China Briefing’s content products, please click here.
Dezan Shira & Associates assists foreign investors into China and has done so since 1992 through offices in Beijing, Tianjin, Dalian, Qingdao, Shanghai, Hangzhou, Ningbo, Suzhou, Guangzhou, Haikou, Zhongshan, Shenzhen, and Hong Kong. We also have offices in Vietnam, Indonesia, Singapore, United States, Germany, Italy, India, and Dubai (UAE) and partner firms assisting foreign investors in The Philippines, Malaysia, Thailand, Bangladesh, and Australia. For assistance in China, please contact the firm at china@dezshira.com or visit our website at www.dezshira.com.
- Previous Article China’s New Renewable Energy Plan: Key Insights for Businesses
- Next Article Integration of Foreigner’s Work Permit with Social Security Card: What You Need to Know





